Guten Tag,
mein Name ist Klaus Stukemeier, und hier ist die Homepage für alle, die den Namen Stukemeier tragen.
Ab und zu, wenn ich Zeit habe, ergänze ich die Informationen hier. Wie man an der Seite sieht, ist diese Zeit allerdings sehr knapp bemessen. Deshalb bitte ich alle, die etwas zu der Seite beizutragen oder Fragen haben, mich zu per E-Mail kontaktieren: ks@kskomm.de, oder rufen Sie mich an: 02623/900780.
Ich selbst wohne im Westerwald, der Name Stukemeier hat in Deutschland jedoch seine häufigste Verbreitung in der Umgebung von Gütersloh und in der Nähe von Minden. Eine Verteilung der Telfonbucheinträge findet sich auf dieser Seite:
http://www.verwandt.de/karten/absolut/stukemeier.html
In dieser Gegend dürfte sich auch der Ursprung des Namens befinden, der schon Anfang/Mitte des 16. Jahrhunderts Erwähnung findet: Eine Wachtgeldt Ordnung aus dem Jahr 1554 weist aus, dass der in der Bauernschaft Moese gelegene Hof "Stukenmaier" eineinhalb Thaler zu entrichten hatte. (http://wiki-de.genealogy.net/Mastholte/Wachtgeldtsordung1554).
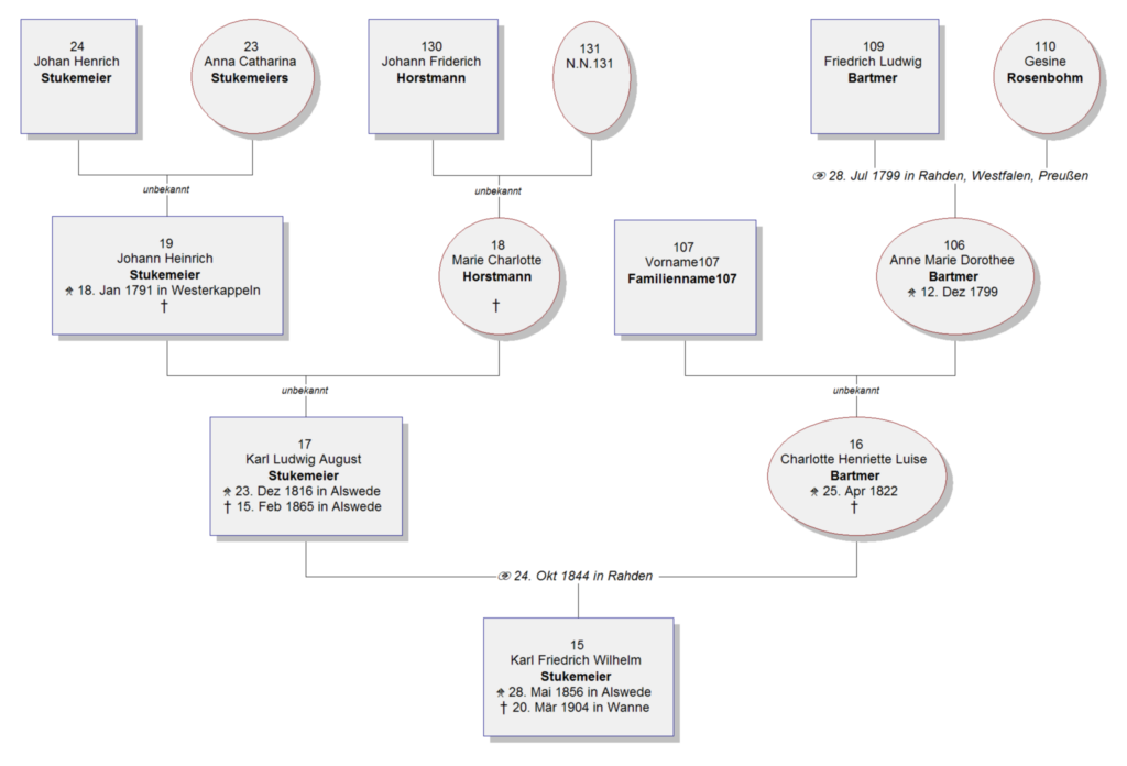
Ein Nachfahre dieses Hofes, Herr Benteler, rief mich im November 2011 an und schilderte, dass es noch weiter gehende Forschungen zum Namen Stukemeier gebe mit Hinweisen auf noch frühere Nennungen, zurückgehend bis ins 12. Jahrhundert. Es wäre schön, wenn ich dazu noch mehr erfahren würde. Ich habe ihm diesen Ausschnitt aus meiner Ahnentafel (erstellt mit Genprofi Stammbaum) zukommen lassen:

Vielleicht hat ja jemand Hinweise auf Verknüpfungen mit anderen Stammbäumen. Bitte rufen Sie mich an! Vielen Dank.
______________________
Die Stukemeiers haben die verschiedensten Berufe und Hobbys, viele sind selbständig, einige lokalpolitisch oder in ihrer Kirchengemeinde aktiv, manche befassen sich mit Genealogie. Stukemeiers sind wissensdurstig und mitteilsam: Sie forschen an Universitäten, lehren an Schulen, recherchieren und schreiben für die Medien, gestalten Internetseiten. Und sie treiben Sport: Auf dem Pferd, mit dem Pferd auf dem Schachbrett oder ohne Pferd auf der Tanzbühne.
Dies alles, obwohl es insgesamt gar nicht so viele Stukemeiers gibt: Wenn man den einschlägigen Verzeichnissen Glauben schenken darf, sind es nicht einmal 2.000 Menschen, die diesen Namen tragen.
Ulrich Stukemeier hat in Duisburg die Firma Ecosolar für Solarstrom: www.ecosolar.de
Klaus Stukemeier zum Beispiel ist Geschäftsführer einer PR-Agentur in Ransbach-Baumbach (unweit Koblenz): www.kskomm.de
und betreibt auch diese Seite (www.stukemeier.de)
Stukemeiers sind vielseitig. Es gibt sie als Lokführer, Hobbyschützen, Schachspieler, Tanzgruppenleiterinnen im Karneval, als Bauunternehmer, mit mannigfaltigen Interessen und Vorlieben. Die Lehrerin Iris Stukemeier (http://de-de.facebook.com/people/Iris-Stukemeier/100000941521957) etwa mag Barack Obama, Woody Allen, Jean-Luc Godard, Umberto Eco, Paul Auster, Joan Baez und The Nits.
Eine starke Truppe, diese Stukemeiers ...
Hier einige Links:
www.thomas-erbe.de/ahnen/buch/001.htm
Gütersloher Schachverein v. 1923 eV
www.na.veg.org/veg/People/Germany/
www.berufskolleg-rheda-wiedenbrueck.de/abteilungen/metall/me5hp.htm